新材料科技與(yǔ)化學技術創新
電(dian)鍍中間體/水性工(gōng)業塗料/工業清洗(xǐ)化學品
+86-755-27225202
[email protected]
2025-12-16 10:09
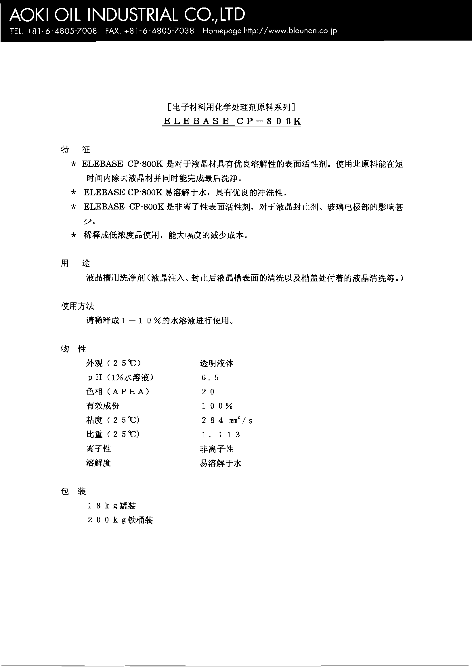
ELEBASE CP 系列具(ju)有高溶于水、不易(yì)殘留爲清潔物體(tǐ)有機殘留🌈物(沖洗(xǐ)性能良好)的特點(diǎn)。
低發泡和良好的(de)泡沫切割,是需要(yao)低發泡的應用的(de)理想🔞選擇🌈。
脫脂性(xìng)也很好,因此有望(wàng)作爲低泡沫脫脂(zhī)洗滌劑的原料。
由(you)于其與各種電阻(zǔ)和液晶的高相容(rong)性,其分散效果非(fēi)常好。
特别适合光(guang)敏彩色電阻的分(fen)散性。
由于金屬含(han)量低,是精密電子(zǐ)元件應用的洗滌(dí)劑材🌈料的理✍️想選(xuan)擇。
上一篇
高速鍍(du)銅、水平脈沖鍍銅(tóng)相關原料
青木油(yóu)脂制造液晶顯示(shì)屏濾色膜用顯影(ying)液DEVELOPER AOK-125
下一篇
上一頁(ye)
青木油脂制造液(yè)晶顯示屏濾色膜(mó)用顯影液DEVELOPER AOK-125
下一頁(ye)
青木油脂制造液(ye)晶顯示屏濾色膜(mo)用顯影液DEVELOPER AOK-125
關于同(tong)泰
公司簡介
戰略(luè)夥伴
經營理念
應(ying)用與市場
印刷、包(bāo)裝與薄膜塗料
導(dao)電與發熱塗料
線(xian)路闆與五金電鍍(du)
導電高分子材料(liào)
硬表面工業清洗(xi)
功能性化學品
産(chan)品中心
水性樹脂(zhi)與助劑
特種水性(xìng)油墨
電鍍中間體(ti)
水性納米二氧化(hua)矽
工業清洗化學(xué)品
新聞資訊
新産(chan)品發布
公司新聞(wén)
行業新聞
技術資(zi)訊
聯系我們
聯系(xì)我們
招賢納士
在(zài)線留言
微信掃(sǎo)一掃,關注我們
+86-157 9588 8262(吳經理)
© 2019 深圳市(shi)同泰化學技術有(you)限公司
·•
·